新闻详情
中国不锈钢期货的发展与未来
2019-09-26 3161

本文对不锈钢期货进行介绍并针对不锈钢期货上市原因、合约规则、不锈钢期货研发过程中的创新点三部分进行介绍。


一、不锈钢期货上市原因

第一点,企业避险的需求比较强烈。中国不锈钢跟国外不一样,中国不锈钢价格是充分竞争的,上下游数量都比较多,是以市场化的成交形态成交的,价格波动比国外高很多。国外更多的是以长期合约,不锈钢价格波动不像中国这么大。304不锈钢最近十年最高价格两万七,最低一万二,年化波动率12%左右,上游主要原料波动率也在12%以上,所以企业避险的需求比较强烈。

第二点,更好的满足企业套保需要。304不锈钢它主要的成本在镍这一块,像一万五一吨的304不锈钢,大概有一万块钱的成本都在镍上面,在13年之前,不锈钢和电解镍价格相关度是比较高的,不锈钢企业以镍期货进行套保。但最近三四年以来,不锈钢的生产工艺发生了变化,现在主要以镍铁的形式生产不锈钢,电解镍和不锈钢价格的相关性呈下降趋势,所以有必要再上一个不锈钢期货。未来交易所还要上市铬铁期货,这样就将不锈钢、镍期货、铬铁期货组成一个完成的生态链,为套保企业打造一个闭环。

第三点,我国的不锈钢现货基础很好。18年全球不锈钢粗钢产量5073万吨左右,中国产量约占世界比重52.7%,中国300系不锈钢产量1282.07万吨。18年304不锈钢冷轧卷板表观消费量约530万吨,这个品种量大,供需充足,现货基础较好。

第四点,不锈钢产品相对比较成熟。现在应用范围比较广的,有国标、日标加S、美标,其中国标量较大一些,标准化程度比较高。另外不锈钢形态比较稳定,适合进行实物交割。


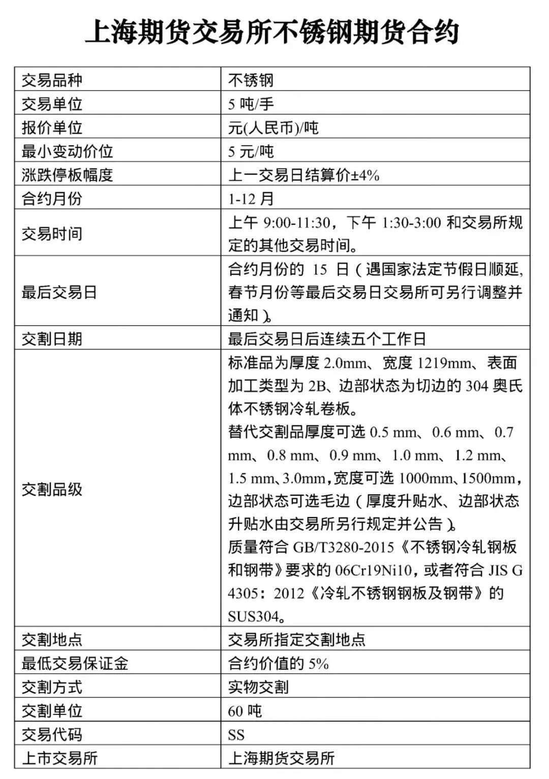
二、合约规则

不锈钢期货交割单位为每一仓单60吨,交割应当以每一仓单的整数倍交割。不锈钢交割以净重计量。每一仓单的实物溢短不超过±5%,磅差不超过±0.3% 。用于实物交割的不锈钢,应当是在交易所注册的品牌或者交易所认可的指定品牌。具体的注册品牌和指定品牌,由交易所另行规定并公告,国内的主要的品牌,有宝武集团旗下的宝新等品牌,未来还会有新的品牌陆续注册。交割不锈钢的每批商品的有效期限为生产日起的360日内,并且应为连续15日内生产出厂并在生产日起的45天内入指 定交割仓库方可制作仓单。不锈钢厂库标准仓单的有效期为厂库标准仓单生成之日起315天。指定交割地点设置:无锡、佛山、东莞和张家港设置社会库,于无锡、 佛山设置厂库。从升贴水的设计来看,国标日标不同的宽度是平水,品牌不设品牌升贴水,在贴边方面,毛边交货贴水170块,厚度越薄加价越多。由于期货的规则越简单越好,所以采取区间加价的方式,无锡和佛山是平水的。


三、不锈钢期货研发过程中的创新

不锈钢期货从15年正式开始研发,到了17年,证监会免立项批复,到今年8月份国务院同意上市。根据不锈钢期货和普通钢的区别,不锈钢期货研发过程中有两个创新点。首先第一点,因为不锈钢是一个贴近下游的消费品,所以对它的表面质量的要求非常高。并且不锈钢不像别的品种可以很好的分辨出质量品质,它包装严实,加工的时候才会打开。另外国标、日标、美标,对于表面质量都是模糊的定性要求,比如表面光滑、平直,但是上期所对于交割品的质量评判,需要有可以量化的指标,所以上期所结合了国有企业、外资企业、民营企业这些企业对于内部的表面质量标准,统一了质量的量化指标。国内质检以厂家为主导检测,如由瑕疵则降价让下游接受。上期所在实物交割的时候,引入了第三方质检机构,以第三方的质检衡量交割品的货物是否符合要求。

第二个创新点,是在消费地设置仓库加厂库模式。佛山以民营用不锈钢为主,无锡是以工业用不锈钢为主,目前这两个地区上期所都设置了仓库,另外还准备设置厂库。厂库和仓库最大的区别在于生产企业对于从它厂库出来的货物是负全责的。除此之外,下游不需要奔波跑去生产地去拿货,这也有利于下游进行交割、加工,这是上期所第二个创新点。不锈钢期货和镍期货在未来会形成套利套保的机制。在该机制中,25吨不锈钢对应2吨镍,镍每手一吨,不锈钢每手5吨,2手镍对应5手不锈钢。