导航切换
首页
钢材价格
市场资讯
行业服务
行业数据
行业技术
行业咨询
新闻公告
通知公告
行业新闻
培训中心
法律法规及标准
会员
会员展示
会员招标
了解协会
登录
新闻详情
首页
市场资讯
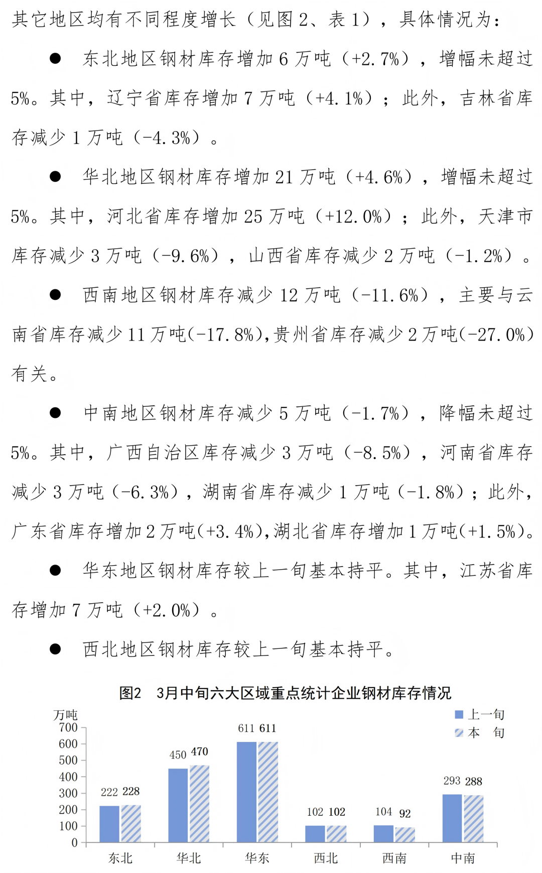
3月中旬重点统计企业钢材库存旬报
2026-03-27
6
文章来源:中国钢铁工业协会